

一、MT-FL8000W电脑型金相显微镜概述:
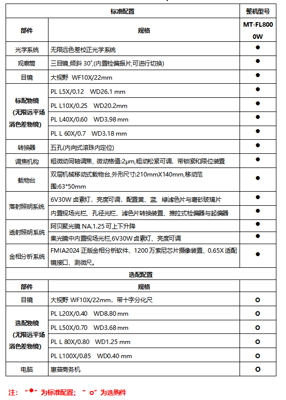
MT-FL8000W电脑型金相显微镜为三目透反射正置式金相显微镜,该机适用于对不透明物体或透明物体的显微观察。采用优良的无限远光学系统与模块功能设计理念,可提供卓越的光学性能与产品系统升级,实现透反射同步货独立照明,偏光观察等功能,产品具有造型美观,操作方便,图像清晰等特点、是生物学、金属学、矿物学、精密工程学、电子学等研究的理想仪器。
机械载物台
双层机械式载物台,尺寸:210*140mm;移动范围63*50mm,视度的设计理念,使用者操作载物台时更方便更舒适。

落射照明系统
采用卤素灯(亮度可调),不仅能对通常的明视场观察法,还能对偏光、暗场观察法提供清晰鲜明的显微观察图像。内置视场光阑和孔径光阑,能有效控制视场范围,调节视场衬度,且视场光阑中心可调。

透射照明系统
内置式卤素灯照明装置:采用6V30W卤素灯(亮度可调),能提供清晰鲜明的显微观察图像。集光器中内置视场光阑,阿贝聚光镜N.A.1.25,升降上下可调。

二、MT-FL8000W电脑型金相显微镜配置表:

三、FMIA2024正版金相图像分析软件

FMIA2024金相图像分析软件是我司结合目前铸造企业、汽车配件企业、热处理企业、轴承钢行业、电力系统行业、铁路配件行业、以及各相关检测公司对金相检测的需求,为提高产品合格率,助力各实验室检验水平的提升,我们搜集各行业专家老师的需求意见,开发出全新一套金相图像分析软件系统。
FMIA2024版金相图像分析软件做了全新的改版升级,系统涵盖国内外大量的金相检测标准,集定量分析、定性分析于一身,新增了景深合成功能、图像视野拼接功能,界面简洁,可以连续拍摄多视野图像,集中进行图像的组织分析,操作更方便,省去之前软件各种繁琐步骤,让检测更快捷高效。
全新打造一套“专业-精准-高效”的金相分析工具系统,让金相分析更简单化。
软件系统国标库内包含了数百种类别,基本上覆盖了常用的金相标准,适应绝大多数单位金相分析和检验的要求。根据不同行业需求指定开放相关类别,满足行业检测要求。终生免费调用所有模块,终生免费升级标准。
鉴于新材料和进口牌号材料的不断增加,对于软件中尚未录入的材料及评定标准,可以单独定制和录入。

●视频图像批量拍摄采集与归档:批量拍摄、批量设置名称、批量保存、批量定倍打印等多图批量处理功能,使得批量样品检验过程更加方便高效。

●相机设置:曝光时间、增益、清晰度、饱和度、伽玛值、对比度、亮度、白平衡、黑平衡等功能设置。
●图像标定:标定功能全新升级,一健完成所有物镜参数标定,相比较原始的标定方法,全新标定方法操作更方便快捷。

●图像处理功能:色彩分离、灰度转换、阈值分割、二值化处理、图像增强、反相调整、锐化调整、划痕污迹处理、图像直方图等;
●定倍打印功能:多图定倍打印、自定义图片名称比例尺参数设置、导出PDF/Word/Excel、打印预览等功能。

●图像测量及归档:测量工具种类多样化(包含距离、角度、两线夹角、矩形、点线距离、椭圆、多边形、平行线距、三点弧、三点圆等)、可绘制箭头、标注文字、添加辅助线、修改线宽、长度单位多种可选、测量数据字体颜色、大小、字体样式种可选、测试数据可汇总导出Excel表格。
●组织分析功能:软件库中检测标准模块多样化,包含GB/ASTM/ISO/DIN/QC/JB/DL/TB/SS等组织分析标准,软件库中标准号升级,可免费升级新标准,具有自动、比较、辅助三种金相评级功能。使用方便简洁快捷,测量准确可靠。


●高级功能模块:EDF景深拓展功能、图像拼接功能
●高级定制功能:定制显微镜电动台控制功能、图像共聚焦、三维光图、图像数据库等。

●AI组织分析功能:可定制AI组织分析模块,利用人工智能来完成整个显微组织分析检测过程,自动化识别材料显微组织结构及分析,操作流程简单,降低人员劳动强度,提升材料检测效率。
●国标图库:内含百种国标图,供客户学习参考。
●多样化报告模板:自动生成图文并茂的金相组织分析报告,可选择生成单模块或多模块报告样式。报告模板可修改添加企业logo、公司名、检测过程等内容。可根据需求定制专属报告模板。

二、FMIA2024版金相分析软件系统组成:
1、软件程序FMIA2024(U盘);

2、加密锁:USB型+动态码验证;
3、文字资料:《使用说明书》(在U盘上);
4、测微标尺:格值0.01mm。
5、
vMT-FL8000W电脑型金相显微镜尺寸图:

扫一扫咨询微信客服